掃一掃關注
中材節能“項目管理信息系統”入選2024年度中國上市公司數字化轉型最佳實踐案例
發布時間:2024-07-18
來源:數字化部
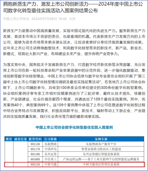
為深入貫徹落實黨中央、國務院關于發展新質生產力、打造數字經濟新優勢等決策部署,充分發揮上市公司在新一輪科技革命和產業變革浪潮中的示范作用,進一步強化數據驅動、集成創新等數字化轉型理念,中國上市公司協會信息與數字化專業委員會組織開展了“第三屆中上協上市公司數字化轉型情況調研及最佳實踐征集活動”。中材節能申報的“項目管理信息系統”成功入選2024年度中國上市公司數字化轉型最佳實踐場景創新典型案例。

該系統形成了一套標準、通用的工程項目整體業務流程,可為公司不同業務領域和承包類型的項目提供標準化的參照,明確了項目執行過程中各部門、各崗位角色的工作界面、責任范圍,提高了工作協同效率。此外,該系統還形成了一整套工程項目標準化工作流程和作業模板,能統一不同項目的執行方式,使得項目執行整體更加規范。通過此系統,公司經營過程產生的數據、信息、文檔等能得到集中管理,最終形成公司的數據資產。

此次獲獎,彰顯了中材節能在工程項目管理方面的創新實力。面向未來,中材節能將繼續積極拓展典型案例的應用,推動公司高質量發展。